RJ45接口是一种常用于局域网的物理层接口,它使用8芯连接器,支持最高千兆位速率的数据传输。RJ45接口广泛应用于家庭网络、安防、企业网络等场合,是现代网络连接不可或缺的一部分。RJ45自身协议支持100米网线传输,有非常多的跨室内外连接的应用。
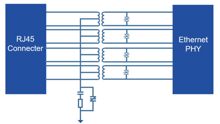
典型的应用环境,对端口电路保护方案提出了更高的要求。常规解决方案如下:
在这个典型应用电路中,次级防护器件可以很好地解决网络变压器将共模干扰转差分干扰的问题,同时为差分线提供静电防护。此器件从2012年左右开始广泛应用,典型特征为SOD-323封装,截止电压为3.3V 或5V,结电容1pF左右, 8/20uS 浪涌电流18A,钳位电压20V左右。
下图为这个器件的典型结构:
在这个结构中,需要使用到2个单向TVS芯片,2个降容管芯片,单向TVS和降容二极管用打线的方式串联,降低结电容,满足网络高速传输的要求。同时将上下两组两个单向电路并联,实现双向防护。在初期的应用中,这种结构很好地解决了网口防护的需求。随着应用的越来越广泛,这种结构面临着一系列的挑战,主要表现为:
1 可靠性:此方案在固晶过程中需要2组固晶过程,每组固定一个类型的2个芯片,一共四个芯片。在固定好一种芯片之后,重新在框架上点导电胶,固定另外一种芯片,在此过程中,点胶头会经过已经固定的芯片上方空间,存在胶水污染已经固晶的芯片,行业内很多品牌都遭遇过这个挑战。但无法从根本上解决问题。
2 性能:随着半导体制程工艺的提升,PHY芯片的抗浪涌能力越来越弱,20V的VC值已经不能满足新的应用。急需一款大IPP,低VC的方案来填补。
3 成本:上方有提到,器件需要多次固晶过程,制造成本较其他单芯片产品,有明显的提高。
通过对这些痛点的研究,华悦芯推出了新产品HSESD0521D3-H,其结构如下:
此产品使用垂直SCR芯片结构,在单芯片上实现低结容,大IPP和超低VC的需求。双线并联的打线方案,进一步提高了产品可靠性和浪涌能力。
最终实现的典型特征为:标准SOD-323封装,完全PIN TO PIN替代原始防护,VRWM 5V CJ 0.8pF,10V@IPP 18A
我们的定义的规格如下:
实际浪涌发生器测试的结果如下:
HSESD0521D3-H解决了此前的困扰,主要体现在以下方面:
1 ) 使用单芯方案替代四芯方案,提高产品封装可靠性,控制封装过程成本。
2 )使用垂直SCR结构芯片,大幅度降低了VC,为设备提供更可靠的保护。
3 )使用双线并联打线方案,进一步提升产品可靠性和浪涌性能。
结束
作为一家功率器件及EMC解决方案供应商,华悦芯秉承着为客户提供最优的解决方案,可靠的物料,优秀的参数和品质,使得我们可以提供有竞争力的产品和服务。