The RJ45 interface is a common physical layer interface used in local area networks (LANs). It uses an 8-pin connector and supports data transmission at speeds up to gigabit speeds. Widely used in home networks, security systems, and enterprise networks, the RJ45 interface is an indispensable part of modern network connectivity. The RJ45 protocol itself supports transmission over 100 meters of network cable, making it suitable for numerous indoor/outdoor connections.
Typical application environments place higher demands on port circuit protection solutions. Common solutions include:
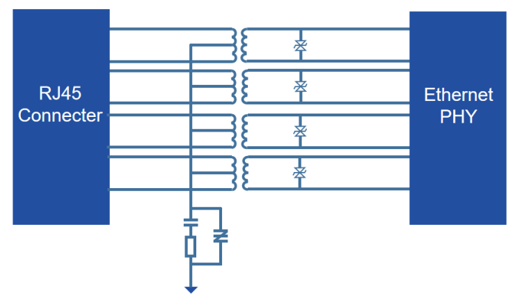
In this typical application circuit, the secondary protection device effectively solves the problem of common-mode interference being converted to differential interference by the network transformer, while also providing electrostatic discharge (ESD) protection for the differential lines. This device has been widely used since around 2012. Typical characteristics include an SOD-323 package, a cutoff voltage of 3.3V or 5V, a junction capacitance of approximately 1pF, an 8/20μs surge current of 18A, and a clamping voltage of approximately 20V.
The following diagram shows a typical structure of this device:
This structure requires two unidirectional TVS chips and two derating diode chips. The unidirectional TVS and derating diodes are connected in series using wire bonding to reduce junction capacitance and meet the requirements of high-speed network transmission. Simultaneously, the two sets of unidirectional circuits are connected in parallel to achieve bidirectional protection. In initial applications, this structure effectively solved the network port protection requirements. However, with its wider application, this structure faces a series of challenges, mainly:
1. Reliability: This solution requires two die bonding processes, each fixing two chips of one type, for a total of four chips. After fixing one type of chip, conductive adhesive is applied to the frame to fix the other type of chip. During this process, the adhesive dispensing head passes over the space above the already fixed chips, causing adhesive contamination of the already die-bonded chips. Many brands in the industry have encountered this challenge, but it cannot fundamentally solve the problem.
2. Performance: With the improvement of semiconductor manufacturing processes, the surge protection capability of PHY chips is becoming weaker. A 20V VC value is no longer sufficient for new applications. A solution with a large IPP and low VC is urgently needed to fill this gap.
3. Cost: As mentioned above, the device requires multiple die bonding processes, significantly increasing manufacturing costs compared to other single-chip products.
Through research into these pain points, Huayue Core launched a new product, HSESD0521D3-H, with the following structure:
This product utilizes a vertical SCR chip structure, achieving low junction capacitance, large IPP, and ultra-low VC on a single chip. The dual-wire parallel bonding scheme further enhances product reliability and surge capability.
The final typical features are: standard SOD-323 package, complete pin-to-pin replacement of original protection, VRWM 5V CJ 0.8pF, 10V@IPP 18A
Our defined specifications are as follows:
The actual surge generator test results are as follows:
The HSESD0521D3-H resolves previous issues primarily in the following ways:
1) Replacing the four-core solution with a single-core solution improves product packaging reliability and controls packaging costs.
2) Utilizing a vertical SCR chip structure significantly reduces voltage fluctuations (VC), providing more reliable protection for devices.
3) Employing a dual-wire parallel bonding scheme further enhances product reliability and surge performance.
As a power device and EMC solutions provider, Huayue Core is committed to providing customers with optimal solutions, reliable materials, excellent parameters, and high quality, enabling us to offer competitive products and services.